罪名转化与漏罪的量刑辩护
— 贾某飞聚众斗殴转化为故意伤害致人死亡案
摘录《赢在二审与再审》原文:
争议焦点:
聚众斗殴转化为故意伤害罪 ,或者故意杀人罪的认定 ;漏罪与前罪的合并 , 漏罪的量刑 辩 护 ; 前 案 已 经 判 决 处 理 , 未 经 过 审 判 监 督 程 序 , 能 否 再 次 作 出 判决。
案情简介:
2012 年 2 月 26 日 ,贾某飞( 本案例所涉人物均为化名) 因开茶馆与邻居发生 纠纷 。随后 ,双方各自邀约人员进行谈判 ,在谈判过程中 ,双方发生互殴 ,导致一 人死亡。
案发后 ,各被告相继投案自首 ,贾某飞因涉嫌开设赌场罪 ,被法院判处有期徒 刑 6 个月 。刑满释放后 ,贾某飞一边做生意 ,一边参与违法犯罪活动。
2017 年 ,贾某飞因涉嫌组织、领导黑社会性质犯罪被刑事拘留 。2018 年被法 院终审判处有期徒刑 15 年 6 个月。
在执行刑罚的过程中 ,公安机关发现还有发生在 2012 年 2 月 26 日的聚众斗 殴转化为故意伤害致人死亡案件尚未追究刑事责任 ,属于漏罪 ,从而继续侦查移 送审判。
贾某飞的家属委托律师进行辩护 。经过一审和二审 ,生效判决认定贾某飞构 成故意伤害罪 ,综合前面已判刑期 15 年 6 个月 ,合并判处执行有期徒刑 19 年 6 个 月。
诉讼代理文书:
刑事上诉状
上诉人:贾某飞,男,汉族,19xx年xx月xx日出生,身份证号码:52212119xxx,xx省xx市人。住xx省xx市xx镇xx村xx组x x号。于2021年7月10日因涉嫌故意伤害罪被xx县公安局刑事拘留,2021年7月30日被执行逮捕,现羁押于xx市第三看守所。
辩护人:张绍明,杨俊梅,贵州贵遵律师事务所律师。
上诉人贾某飞因犯故意伤害罪一案,不服xx省xx县人民法院(2021)黔xx刑初193号刑事判决,现依法提起上诉。
上诉请求:
撤销xx省xx县人民法院(2021)黔xx刑初193号刑事判决,并依法改判。
上诉理由:
一、原审判决认定部分事实不清、证据不足
1.原审判决认定“贾某飞在明知涉案人王俊某、殷某等人随身携带刀具的情况下,仍然邀约原审被告人王俊某等人去寻找鄢显某”事实不清,证据不足
根据王俊某2012年2月27日22时20分笔录:“我带的匕首是折叠式的水果刀,是当天晚上在兴源市场买的”可知,贾某飞并不知道王俊某随身携带的有刀具,并且也未安排王俊某携带刀具。同时根据殷某2021年7月8日的笔录可知,虽然贾某飞知道殷某有携带刀具的习惯,但是贾某飞对殷某携带刀具的事情也明确进行过劝阻,在事发当晚,贾某飞也对殷某携带有刀具的事实并不知情。事发后,根据王俊某陈述“这时他们中有一个说张学某在医院已经死了,当时大家都害怕了,贾某飞吼我们,问我们是谁动的刀,说好好好谈不准动刀的”笔录也可以明确体现贾某飞并不存在明知王俊某、殷某等人携带有刀具时,邀约王俊某等人去寻找鄢显某的情形。需要特别说明的是,贾某飞并未对他人进行邀约,是魏某通知了贾某飞,王才某电话告知了聂劲某,赌场股东李跃某、杨臣某邀约组织了张小某和殷某一同前往处理,根据上述笔录也可知贾某飞并未有聚众斗殴的犯意产生。故,原审判决认定事实不清,证据不足。
2.原审判决认定“贾某飞有授意涉案人在商谈不拢的情况下,用暴力对鄢显某进行报复的意图,上诉人贾某飞及同案人在主观上均有在寻找到鄢显某后有斗殴的共同认识”明显与在案人员的供述不符
综观全案在案人员的笔录以及其他证据材料显示,当天各方是参与协商谈判,共同的故意,是把对方的赌场砸了,并非使用暴力对鄢显某进行报复或者有共同斗殴的故意,所有人的笔录均未体现有“斗殴的共同认识存在”。而且,发生斗殴事件是在贾某飞等人与鄢显某等人已经协商一致准备离开时,因为杨臣某与先正某个人存在私人恩怨,从而发生了临时的、突发的口角,引发相互斗殴。但是,在整个过程中,上诉人贾某飞并未动手、也未指挥,更没有殴打对方人员。相反,贾某飞还在现场尽力对双方人员进行了劝阻。张学某被殷某刺伤,被送往xx市人民医院抢救无效死亡,贾某飞也是大家离开后,听说对方要来报复,从而才知道的该事实。
况且,根据殷某2021年7月8日的笔录“当时他没有叫我们拿东西。因为那个时候,大家这些混社会的有矛盾都要先谈一下,不是说打就打的,他们是准备先去找鄢大谈,谈不拢要打架,才会约地点,再拿东西出来”显示,贾某飞在协商谈判时,并没有斗殴的犯意提起,也没有斗殴的行为发生,更没有原审判决认定中陈述的“有斗殴的共同认识”这一事实存在,即便最后贾某飞等人与鄢显某等人协商不拢,因双方都是多年认识的好友,也不会必然发生斗殴事件。因此,原审判决认定缺乏证据支撑。
综上,虽然贾某飞客观上已参与了该起聚众斗殴事件,而且临时突发斗殴,但也构成犯罪。但是贾某飞不是该起聚众斗殴的首要分子,也没有起到组织、策划、指挥的作用,相反对于斗殴事件的发生也是意料之外,原审判决认定贾某飞系聚众斗殴的首要分子犯罪事实不清,证据不足,依法应当予以改判。
二、原审判决量刑明显过重
1.原审量刑明显过重
上诉人贾某飞已经自愿认罪认罚,并签署了《认罪认罚具结书》。应当对上诉人从宽处罚,建议判处有期徒刑18年以上19年6个月以下。殷某并非受贾某飞的邀约前往,而是当天就一直在一起的。贾某飞未授意他人参与聚众斗殴,更未组织、策划本次斗殴事件,原审判决认定贾某飞是此次斗殴事件的首要分子,应当对殷某刺伤张学某这一事实承担责任,量刑明显过重,导致全案量刑不平衡。因此,上诉人恳请二审法院在18年至19年6个月的量刑幅度内对贾某飞进行判决。
2.关于量刑方面的问题
上诉人认为,本案应当对上诉人减轻处罚。从卷宗材料体现来看,在本案发生后,上诉人贾某飞并未逃避打击,在2012年就主动投案自首,如实交代了自己的犯罪事实,具有自首情节。同时贾某飞在归案后如实认罪,且愿意认罪认罚,悔罪明显,且通过xx市人民法院组织进行调解,贾某飞已经深刻认识到了自己的错误,并积极对被害人家属进行了赔偿,取得了被害人家属的谅解,出具了《刑事谅解书》。另外,上诉人贾某飞家庭情况特殊,有年迈的父母和年幼的子女需要照顾,也应酌情予以考虑。但是原审判决未对以上量刑情节充分考虑,判决量刑过重。上诉人恳请二审人民法院对其从轻、减轻处罚。
三、原审判决认定的事实,与已经生效的刑事判决相悖
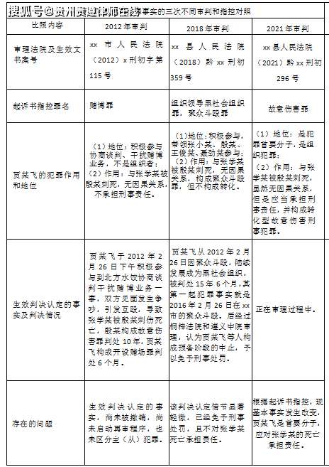
上诉人认为,上诉人参与2012年2月26日在xx省xx市康佳市场北方水饺小吃店门口“聚众斗殴”的基本案件事实是非常清楚的,而且,该起聚众斗殴的基本案件事实,业经xx省xx市人民法院2012年判决,以及xx县人民法院、xx市中级人民法院2018年两次开庭审理和两次刑事判决。
但是,通过比对2012年的xx市公安局的刑事侦查卷宗及xx市人民法院刑事判决书,2018年xx县公安局的刑事侦查卷宗和xx县人民法院的一审判决,以及xx市中级人民法院二审判决书认定的客观事实,并对起诉书、证据材料、证人证言进行梳理发现,本次起诉指控被告人贾某飞构成“聚众斗殴”转化为“故意伤害罪”的案件情节,存在以下几个方面的问题。
1.已经生效的两份刑事判决书,尚未认定“贾某飞是2012年2月26日聚众斗殴事件的组织者,或者首要分子”
根据2012年xx市人民法院的刑事生效判决书,以及2018年xx县人民法院审理生效的刑事判决书体现,已经生效的两份刑事判决书均涉及对2012年2月26日这次聚众斗殴事件的刑事指控和刑事判决,但是,从几份已经生效的刑事判决书来看,几份刑事判决书均未指控被告人贾某飞是该起聚众斗殴事件的首要分子。如下表所示。
2.本案认定上诉人贾某飞是聚众斗殴的“首要分子”,使用的“安排”“寻找”“带领”“协商”“互殴”等几个关键词,很难与生效判决书认定的事实及证人证言,形成-一对应关系
事实上,通过卷宗材料及生效刑事判决可以看出,尤其是审阅2012年及2018年最原始客观的侦查卷宗可以看出以下内容。
(1)位于xx市兴源市场租赁门面的赌场,并非贾某飞一个人开设,且并非贾某飞具体经营管理。
(2)事发当天,并非贾某飞组织、策划、指挥、邀约他人参与,而是魏某通知了贾某飞,王才某电话告知了聂劲某,赌场股东李跃某、杨臣某邀约组织了张小某和殷某一同前往处理。
(3)犯意并非贾某飞发起,从起诉意见书和全案供述可以体现,去找对方谈判、协商砸赌场一事,是贾某飞、李跃某、杨臣某共同商量的,且商量的意见是把对方的场子砸了,并非组织策划聚众斗殴。
(4)贾某飞等人开设的茶馆就在对方的茶馆对面,中间相隔了一条公路,贾某飞并未安排张小某带领殷某等人前往,同时,大家到达对面的茶馆后,看见未开门,也未到处寻找鄢显某等人。事实上,鄢显某等人就在茶馆的公路对面,一眼就可以见,不存在需要到处寻找的情况,而且,当天晚上看见对方后,也不存在贾某飞需要再次带领张小某、殷某、聂劲某、王俊某、陈登某等人前往北方水饺门店进行协商谈判的情况,通过现场就可以发现,起诉书虽然指控了三个不同的地点,事实上均为同一地点,不存在时间和空间的跨度。故,难以形成一一对应的证据关系。
(5)当天各方是参与协商谈判,共同的故意是把对方的赌场砸了,并非共同斗殴。而且在协商谈判的过程中,是因为杨臣某与先正某个人存在私人恩怨,从而发生了临时的、突发的口角,引发相互斗殴。但是在整个过程中,被告人贾某飞并未动手,也未指挥,更没有被对方殴打。相反,贾某飞还在现场进行了劝阻;张学某被殷某刺伤,被送往xx市人民医院抢救无效死亡,贾某飞也是大家离开后,听说对方要来报复,从而才知道的该事实。故,贾某飞不是该起聚众斗殴的首要分子,也没有起到组织、策划、指挥的作用。
(6)在本案中,即便殷某是与贾某飞一同前往,但根据证人鄢显某2012年5月23日、2021年7月21日的询问笔录;先正某2012年2月27日、2021年7月20日的询问笔录;殷某2012年2月26日、2012年2月27日、2012年3月8日、2012年4月5日、2021年7月8日的询问笔录,以及张小某、陈登某、唐之某、赵某、李廷某、罗仕某、余叔某、肖佑某、周玉某等人侦查卷宗材料可以显示,事发当天并非要去打架,而是去把对方的赌场砸了,其间因为“杨臣某喊先正某,先正某没有理他,杨臣某就骂了先正某一句,从而把火气挑起来了”。这也能够证明,上诉人贾某飞并未安排、指挥和策划,也没有实际参与殴打殷某等人的行为,超出了共同故意(砸对方赌场)的范围。
四、上诉人只应当对聚众斗殴承担刑事责任,依法不应对受害人的死亡承担责任
上诉人认为,上诉人只成立聚众斗殴罪,应当在聚众斗殴的范围内承担刑事责任,不应构成转化型“故意伤害罪”。
1.从生效判决书认定的事实来看,上诉人并非首要分子,依法不构成转化型犯罪
首先,根据2012年xx市人民法院(2012)x刑初字第115号刑事判决书认定的事实,上诉人贾某飞并非首要分子,也无须对张学某的死亡承担刑事责任。其次,xx县人民法院2018年的刑事判决书已认定上诉人贾某飞不用对张学某的死亡承担刑事责任,且在该判决中,也涉及本案指控的犯罪事实,而且生效判决还认定“此次犯罪情节显著轻微”,可以免予刑事处罚。最后,如果上诉人贾某飞是组织者,是首要分子,那意味着,殷某是从犯,是受贾某飞的指使,已经生效的刑事判决书应当再审,否则必须遵守先行生效文书认定的既定案件事实。此外,同一起犯罪事实,同一起聚众斗殴,同样的刑事审判,不可能存在两种不同的认识。故,上诉人只成立聚众斗殴罪,依法不应对张学某的死亡承担刑事责任。
2.从上诉人贾某飞与殷某有无共同意思联络、有无共同犯罪故意来看,殷某的伤害致死行为,已经超过的共同故意的范围,依法不构成转化型犯罪
通过全案事实可以看出,殷某并非受贾某飞的邀约前往,而是当天本来就一直在一起。即便存在共同故意,其共同的犯意范围也只能是砸对方的场子,并无聚众斗殴的故意和意思联络。同时,根据共同犯罪理论,即便构成共同故意,超出其共同故意范围的,也应分别定罪。故,上诉人不应当构成转化型犯罪。
3.从当天前往的真正目的来看,上诉人贾某飞等人前往是为了协商、谈判,后因为杨臣某与先正某之间存在私人恩怨,从而引发斗殴,难以认定上诉人是首要分子,依法不构成转化型犯罪
首先,双方前往的目的非常明确,是为了砸对方场子,不是为了聚众斗殴;其次,双方实际开展的是协商谈判,想把问题协商处理好;最后,上诉人贾某飞并无邀约、组织、策划、指挥行为,之所以发生突发斗殴,是因为杨臣某与对方有矛盾。而且上诉人在事发当天还进行了劝阻。故,上诉人并非首要分子,依法不用对张学某的死亡承担刑事责任。
五、关于本案量刑过重,应当改判的理由
上诉人认为,本案上诉人虽然构成了犯罪,但有以下几个方面的量刑情节,应当减轻处罚。
1.上诉人贾某飞具有自首情节,依法应当减轻处罚
根据卷宗材料显示,在本案发生后,上诉人贾某飞并未逃避打击,而是主动投案自首,如实交代了自己的犯罪事实,具有自首情节。因此,根据《刑法》及《量刑指导意见》的规定,对于具有自首情节的,应当给予减轻处罚,并可以减少基准刑的40%以下。故,本案应当对上诉人贾某飞减轻处罚,并减少基准刑的40%以下。
2.上诉人贾某飞具有坦白、悔罪、认罪认罚等情节,应当从轻处罚
上诉人主动到案,始终坦白交代自己的犯罪事实,如实认罪,且愿意认罪认罚,悔罪态度明显。因此,根据《量刑指导意见》的规定,对于具有坦白等情节,如实供述自己罪行的,可以减少基准刑30%-50%。故,本案也应当对上诉人从轻从宽处罚。
3.上诉人贾某飞已经积极赔偿,取得了被害人家属的谅解
上诉人在案件发生后,通过xx市人民法院组织进行调解,已经深刻认识到了自己的错误,并积极对被害人家属进行了赔偿,取得了被害人家属的谅解,出具了刑事谅解书。因此,根据《量刑指导意见》的规定,对于积极赔偿被害人经济损失并取得谅解的,可以综合考虑犯罪性质、赔偿数额、赔偿能力以及认罪悔罪表现等情况,可以减少基准刑的40%以下。故,本案应当予以酌定减少基准刑40%以下。
4.上诉人贾某飞家庭情况特殊,有年迈的父母和年幼的子女需要照顾,也应酌情予以考虑
上诉人贾某飞是家里的独生子,其父亲已经去世,母亲已经72岁,现独自在家居住,需要有上诉人贾某飞监护和照顾。同时,上诉人尚有三个孩子需要抚养和照顾,最小的一个孩子才四岁多,需要有人进行抚养。因此,对于该情况,也恳请人民法院在量刑时,予以充分考虑,给予酌情从轻处罚。
综上,上诉人认为,原审判决量刑明显过重。上诉人一直积极地认罪悔罪,在侦查、审查起诉、审判阶段均如实供述了全部案件事实,积极配合相关工作。希望二审法院在查明事实和证据之后,撤销原判并依法改判,以维护上诉人的合法权益及法律的公平正义。
此致
xx市中级人民法院
上诉人:贾某飞
2022年1月4日
贾某飞犯“故意伤害罪”案
二审辩护词
尊敬的审判长、审判员:
根据《刑事诉讼法》和《律师法》的有关规定,贵州贵遵律师事务所接受本案上诉人贾某飞亲属的委托,并征得贾某飞本人的同意,指派张绍明、杨俊梅律师作为他被控故意伤害罪一案的二审阶段的辩护人。
接受委托后,辩护人已依法会见了贾某飞,认真听取了上诉人的陈述,详细查阅了整个案卷材料。辩护人认为,原审判决认定事实部分错误不清,原审认定罪名不当,且量刑明显偏重,现提出如下方面的辩护意见,供合议庭参考,并请予以采纳。
一、关于“事实认定”方面的辩护意见
辩护人认为,原审判决认定事实部分错误不清。
1.原审判决认定“贾某飞是聚众斗殴的首要分子,在犯罪中起组织、安排作用”系事实认定错误、不清
在本案中,被告人贾某飞并非本起聚众斗殴犯罪的首要分子,也未起到组织和安排的作用,理由如下。
(1)从茶馆的经营者来看。本案引发斗殴的茶馆,并非贾某飞一个人开设的茶馆,也并非贾某飞一个人在具体经营。该茶馆属于贾某飞、李明某、黄晓某、魏某4人合伙经营。本案因为大家合伙经营的茶馆被砸,去找对方谈判引发的斗殴,不能将其全部归责于被告人贾某飞个人承担。
(2)从犯意的发起来看。本案发生聚众斗殴的原因,并非贾某飞个人组织和发起,而是其他合伙人魏某和一个负责看现场的人员王俊某,在发现自己经营的茶馆遭到鄢显某等人的干扰打砸之后,电话通知其他股东,其他股东从而进行的邀约,该斗殴的邀约组织线路如下。
贾某飞、李明某、黄晓某、魏某4个人合伙经营茶馆→茶馆聘请了聂劲某、王俊某负责现场看护→2012年2月16日被鄢显某等人打砸→王俊某打电话给聂劲某→魏某打电话给贾某飞→随后,聂劲某、魏某、贾某飞等各自打电话邀约人→股东杨臣某、李跃某邀约了张小某、殷某→到达现场后→贾某飞、李跃某、杨臣某共同商量去砸对方场子→去了发现对方场子没有人→随后看见对方在北方水饺店→双方进行谈判→先正某与杨臣某有私人恩怨发生抓扯→双方从而发生斗殴→贾某飞参与劝阻→殷某参与帮忙,用刀刺杀张学某→警察赶到→双方逃离现场→张学某经过医院抢救无效死亡。这足以说明,贾某飞不是组织者,也不是首要分子。
(3)从生效判决书认定的事实来看。xx市人民法院2012年的生效刑事判决书认定贾某飞是积极参与斗殴,并非组织者和首要分子,且未判决其对张学某的死亡承担刑事责任。xx县人民法院2018年的刑事判决书,以及xx 市中级人民法院2021年的刑事判决书认定,贾某飞等人积极参与了该次斗殴,并在斗殴结束后,怕对方报复,从而再次准备了刀具,其行为在预备阶段中止,依法予以免除刑事处罚。
因此,综合以上三点可以看出,贾某飞不是聚众斗殴的发起者、组织者、安排者,尚未起到组织、策划本次斗殴事件的作用,依法不应认定为首要分子。
2.原审判决认定“贾某飞打电话邀约了张小某,并授意张小某等人到鄢显某开设的赌场闹事,张小某去后发现当日未营业,从而电话向贾某飞汇报,贾某飞又安排张小某等人去寻找”系事实认定错误
综观全案在案人员的笔录以及其他证据材料显示,贾某飞并未邀约张小某,而是股东杨臣某、李跃某邀约了张小某参加。同时,张小某、杨臣某、李跃某到场后,经过大家共同商量,与贾某飞一同前往鄢显某的茶馆,并不存在“贾某飞单独授意张小某去闹事的情况”。
需要特别说明的是,贾某飞等人开设的茶馆与鄢显某等人开设的茶馆,处于同一条公路的两侧,双方之间相距较近,一眼就可以看见对方茶馆。正是因为双方只相隔了一条公路,鄢显某的生意没有贾某飞等人茶馆的生意好,所以才有对方干扰打砸的情况。而北方水饺店又在贾某飞茶馆一侧,处于鄢显某的茶馆斜对面,三者之间的位置呈“Δ”状态,根本不存在先派张小某等人前往砸对方场子,并在对方未开门的情况下,贾某飞等人又安排张小某去寻找的情况。
事实上,贾某飞等人在前往鄢显某的赌场后,发现尚未营业,从而站在门口公路上。其间,有人发现鄢显某等人正在茶馆公路对面的北方水饺店吃夜宵(该店在贾某飞茶馆一侧),双方进而去谈判。后因杨臣某(贾某飞的股东)与先正某(鄢显某方人员)个人存在私人恩怨,从而发生了相互斗殴。
因此,综合以上事实可以看出,本案不存在“授意”“汇报”“寻找”“驾车赶到”等情况。原审法院认定的前述情节和地点的变化与本案的客观事实、证人证言存在一定的出入。
3.原审判决认定“贾某飞与鄢显某见状发生争吵,双方从而发生互殴,导致张学某死亡”系事实认定错误
综合全案证据显示,贾某飞等人与鄢显某等人除了是生意上的竞争对手之外,双方还是朋友关系。双方在北方水饺店门口,进行了谈判,且贾某飞一直未参与打斗,同时要求大家不得动手。后来,由于杨臣某给先正某打招呼,先正某没有理睬杨臣某,加之两人之前存在私人恩怨,杨臣某认为没有面子,为此与先正某相互抓扯,引发相互斗殴。因此,本案也不存在贾某飞与鄢显某发生口角和相互斗殴的情况。
对于王俊某、殷某随身带刀的情况,从王俊某和殷某的笔录来看,贾某飞并不知情。原审法院在判决书第15页说理中认为“双方发生言语不合,实施持械聚众斗殴的行为,应当认定为被告人贾某飞、张小某、王俊某、聂劲某系持械聚众斗殴的共同犯罪”也与客观事实明显不符。
而且,根据王俊某的陈述“当时大家都害怕了,贾某飞吼我们,问我们是谁动的刀,说好好好谈不准动刀”和殷某2012年4月5日的笔录可知,贾某飞没有“授意”要打架,没有聚众斗殴的犯意,依照共同犯罪理论,超出共同故意范围的,应当分别定罪。
综上,辩护人认为,被告人贾某飞虽然客观上参与了该起聚众斗殴事件,已构成犯罪。但是贾某飞并不是该起聚众斗殴的首要分子,也没有起到组织、策划、指挥的作用,原审判决认定贾某飞系聚众斗殴的首要分子犯罪事实不清。
三、关于“量刑方面”的辩护意见
辩护人认为,原审判决量刑过重,本案应当依法对上诉人贾某飞进行减轻处罚。
在一审审理过程中,上诉人贾某飞虽然认罪认罚,并签订了认罪认罚具结书,但从判决书认定的事实及说理来看,其量刑明显过重,本案应当依法改判、减轻处罚,理由如下。
1.上诉人贾某飞具有自首情节,依法应当减轻处罚
根据卷宗材料显示,在本案发生后,上诉人贾某飞并未逃避打击,而是主动投案自首,如实交代了自己的犯罪事实,具有自首情节。因此,根据《刑法》及《量刑指导意见》的规定,对于具有自首情节的,应当给予减轻处罚,并可以减少基准刑的40%以下。故,本案应当对上诉人贾某飞减轻处罚,并减少基准刑的40%以下。
2.上诉人贾某飞具有坦白、悔罪、认罪认罚等情节,应当从宽处罚
辩护人注意到,上诉人是主动到案,始终坦白交代自己的犯罪事实,如实认罪,且愿意认罪认罚,悔罪明显。因此,根据《量刑指导意见》的规定,对于具体坦白等情节,如实供述自己罪行的,可以减少基准刑30%-50%,本案也应当对上诉人从轻从宽处罚。
3.上诉人贾某飞已经积极赔偿,取得了被害人家属的谅解
上诉人贾某飞在案件发生后,通过xx市人民法院组织进行调解,已经深刻认识到了自己的错误,并积极对被害人家属进行了赔偿,取得了被害人家属的谅解,出具了刑事谅解书。因此,根据《量刑指导意见》的规定,对于积极赔偿被害人经济损失并取得谅解的,可以综合考虑犯罪性质、赔偿数额、赔偿能力以及认罪悔罪表现等情况,可以减少基准刑的40%以下,本案应当予以酌定减少基准刑的40%以下。
4.上诉人贾某飞家庭情况特殊,有年迈的父母和年幼的子女需要照顾,也应酌情予以考虑
上诉人贾某飞是家里的独生子,其父亲已经去世,母亲已经72岁,现独自在家居住,需要有上诉人贾某飞随时监护和照顾。同时,上诉人尚有三个孩子需要抚养和照顾,最小的一个孩子才四岁多,需要人进行抚养。因此,对于该情况,也恳请人民法院在量刑时,予以充分考虑,给予酌情从轻处罚。
综上,辩护人认为,原审认定案件事实部分错误不清、罪名不当,且量刑过重,希望二审法院综合本案的证据,综合前后判决认定的情况,综合本案的量刑情节,在查明事实之后,依法撤销原审判决,并给予改判、减轻处罚,切实维护上诉人应有的合法权益。
此致
xx市中级人民法院
辩护人:张绍明、杨俊梅
2022年2月12日
办案总结:
一、聚众斗殴转化为故意伤害罪,或者故意杀人罪的认定
根据《刑法》的规定,在聚众斗殴犯罪过程中,若导致人员受到重伤或者死亡的,应当进行罪名转化,按照故意伤害罪或者故意杀人罪追究刑事责任。但在司法实践中,什么情况下转化为故意伤害,什么情况转化为故意杀人,一直存在较大争议。有学者片面认为,只要构成死亡的,则转化为故意杀人,受到重伤的,则构成故意伤害。事实上,通过前述案件的办理,不难发现,这种观点是不成立的,至于如何定罪,以及到底定何罪。还是应当结合案件情节,结合当事人的陈述及主客观归罪原则予以判定。
二、前案已经判决处理,未经过审判监督程序,能否再次作出判决
就本案而言,发生在2012年的聚众斗殴并导致一人死亡的案件,已经人民法院生效判决认定,被告人贾某飞已经受到刑事处罚,被判处有期徒刑6个月。按理说,既然已经判决,那么人民法院在未经过审判监督程序纠正的情况下,是不能再次进行审理的。就本案而言,通过详细审阅卷宗材料,我们发现,前案已经作出处理的是开设赌场罪,并非聚众斗殴罪或者故意伤害罪。因此,本案在查明事实的基础上,结合新的证据材料,作出了被告人构成故意伤害罪的认定。
三、漏罪的量刑辩护,应当遵循“先并后减”的原则提出量刑建议
本案的前罪是组织、领导黑社会性质组织犯罪,原判刑期为15年6个月,属于重点刑事犯罪案件。而后罪是故意伤害致人死亡案件,也是属于应判刑期10年以上的案件。对于漏罪的量刑问题,《刑法》规定,判决宣告后,刑罚执行完毕以前,发现被判刑的犯罪分子在判决宣告以前还有其他罪没有判决的,应当对新发现的罪作出判决,把前后两个判决所判处的刑罚,依照《刑法》第六十九条的规定,决定执行的刑罚。已经执行的刑期,应当计算在新判决决定的刑期以内。这种刑期计算方法称为“先并后减”,但是最终如何确定刑期,也是大家比较难以掌握的问题。前述案件虽然追究漏罪为10年以上,但合并后执行的刑期却为19年6个月。

当前位置: