贵遵刑辩:刑事案件办案期限一览表
为了便于刑辩律师准确掌握刑事案件的办案期限,贵州贵遵律师事务所刑事辩护中心收集整理了刑事办案期限一览表,供大家收藏学习。详细情况可以致电全国法律服务热线:0851-26663600
以下内容根据《中华人民共和国刑事诉讼法》(下称刑诉法)《人民检察院刑事诉讼规则》(下表称规则)《中华人民共和国国家赔偿法》《人民检察院国家赔偿工作规定》《最高人民法院关于严格执行案件审理期限制度的若干规定》整理。
《刑诉法》第91条:提请批捕和审查批捕的时限
公安机关对被拘留的人,认为需要逮捕的,应当在拘留后的三日以内,提请人民检察院审查批准。在特殊情况下,提请审查批准的时间可以延长一日至四日。对于流窜作案、多次作案、结伙作案的重大嫌疑分子,提请审查批准的时间可以延长至三十日。人民检察院应当自接到公安机关提请批准逮捕书后的七日以内,作出批准逮捕或者不批准逮捕的决定。人民检察院不批准逮捕的,公安机关应当在接到通知后立即释放,并且将执行情况及时通知人民检察院。对于需要继续侦查,并且符合取保候审、监视居住条件的,依法取保候审或者监视居住。
《人民检察院刑事诉讼规则》第290条:
对不批准逮捕的案件,公安机关要求复议的,人民检察院负责捕诉的部门应当另行指派检察官或者检察官办案组进行审查,并在收到要求复议意见书和案卷材料后七日以内,经检察长批准,作出是否变更的决定,通知公安机关。
第291条:
对不批准逮捕的案件,公安机关提请上一级人民检察院复核的,上一级人民检察院应当在收到提请复核意见书和案卷材料后十五日以内,经检察长批准,作出是否变更的决定,通知下级人民检察院和公安机关执行。需要改变原决定的,应当通知作出不批准逮捕决定的人民检察院撤销原不批准逮捕决定,另行制作批准逮捕决定书。必要时,上级人民检察院也可以直接作出批准逮捕决定,通知下级人民检察院送达公安机关执行。对于经复议复核维持原不批准逮捕决定的,人民检察院向公安机关送达复议复核决定时应当说明理由。
第297条:
对本院负责侦查的部门移送审查逮捕的案件,犯罪嫌疑人已被拘留的,负责捕诉的部门应当在收到逮捕犯罪嫌疑人意见书后七日以内,报请检察长决定是否逮捕,特殊情况下,决定逮捕的时间可以延长一日至三日;犯罪嫌疑人未被拘留的,负责捕诉的部门应当在收到逮捕犯罪嫌疑人意见书后十五日以内,报请检察长决定是否逮捕,重大、复杂案件,不得超过二十日。
《刑诉法》第156条:一般侦查羁押期限
对犯罪嫌疑人逮捕后的侦查羁押期限不得超过二个月。案情复杂、期限届满不能终结的案件,可以经上一级人民检察院批准延长一个月。
第157条:
因为特殊原因,在较长时间内不宜交付审判的特别重大复杂的案件,由最高人民检察院报请全国人民代表大会常务委员会批准延期审理。
第158条:重大复杂案件的侦查羁押期限
下列案件在本法第一百五十六条规定的期限届满不能侦查终结的,经省、自治区、直辖市人民检察院批准或者决定,可以延长二个月:(一)交通十分不便的边远地区的重大复杂案件;(二)重大的犯罪集团案件;(三)流窜作案的重大复杂案件;(四)犯罪涉及面广,取证困难的重大复杂案件。
第159条:
对犯罪嫌疑人可能判处十年有期徒刑以上刑罚,依照本法第一百五十八条规定延长期限届满,仍不能侦查终结的,经省、自治区、直辖市人民检察院批准或者决定,可以再延长二个月。
第160条:
在侦查期间,发现犯罪嫌疑人另有重要罪行的,自发现之日起依照本法第一百五十六条的规定重新计算侦查羁押期限。犯罪嫌疑人不讲真实姓名、住址,身份不明的,应当对其身份进行调查,侦查羁押期限自查清其身份之日起计算,但是不得停止对其犯罪行为的侦查取证。对于犯罪事实清楚,证据确实、充分,确实无法查明其身份的,也可以按其自报的姓名起诉、审判。

《刑诉法》第172条:
人民检察院对于监察机关、公安机关移送起诉的案件,应当在一个月以内作出决定,重大、复杂的案件,可以延长十五日;犯罪嫌疑人认罪认罚,符合速裁程序适用条件的,应当在十日以内作出决定,对可能判处的有期徒刑超过一年的,可以延长至十五日。人民检察院审查起诉的案件,改变管辖的,从改变后的人民检察院收到案件之日起计算审查起诉期限。
第175条:
人民检察院审查案件,可以要求公安机关提供法庭审判所必需的证据材料;认为可能存在本法第五十六条规定的以非法方法收集证据情形的,可以要求其对证据收集的合法性作出说明。人民检察院审查案件,对于需要补充侦查的,可以退回公安机关补充侦查,也可以自行侦查。对于补充侦查的案件,应当在一个月以内补充侦查完毕。补充侦查以二次为限。补充侦查完毕移送人民检察院后,人民检察院重新计算审查起诉期限。对于二次补充侦查的案件,人民检察院仍然认为证据不足,不符合起诉条件的,应当作出不起诉的决定。
《人民检察院刑事诉讼规则》第385条:
对于人民检察院依照刑事诉讼法第一百七十七条第二款规定作出的不起诉决定,被不起诉人不服,在收到不起诉决定书后七日以内提出申诉的,应当由作出决定的人民检察院负责捕诉的部门进行复查;被不起诉人在收到不起诉决定书七日以后提出申诉的,由负责控告申诉检察的部门进行审查。经审查,认为不起诉决定正确的,出具审查结论直接答复申诉人,并做好释法说理工作;认为不起诉决定可能存在错误的,移送负责捕诉的部门复查。人民检察院应当将复查决定书送达被不起诉人、被害人。复查后,撤销不起诉决定,变更不起诉的事实或者法律依据的,应当同时将复查决定书抄送移送起诉的监察机关或者公安机关。

第381条:
被害人不服不起诉决定,在收到不起诉决定书后七日以内提出申诉的,由作出不起诉决定的人民检察院的上一级人民检察院负责捕诉的部门进行复查。被害人向作出不起诉决定的人民检察院提出申诉的,作出决定的人民检察院应当将申诉材料连同案卷一并报送上一级人民检察院。
第382条:
被害人不服不起诉决定,在收到不起诉决定书七日以后提出申诉的,由作出不起诉决定的人民检察院负责控告申诉检察的部门进行审查。经审查,认为不起诉决定正确的,出具审查结论直接答复申诉人,并做好释法说理工作;认为不起诉决定可能存在错误的,移送负责捕诉的部门进行复查。
第379条:
监察机关认为不起诉的决定有错误,向上一级人民检察院提请复议的,上一级人民检察院应当在收到提请复议意见书后三十日以内,经检察长批准,作出复议决定,通知监察机关。公安机关认为不起诉决定有错误要求复议的,人民检察院负责捕诉的部门应当另行指派检察官或者检察官办案组进行审查,并在收到要求复议意见书后三十日以内,经检察长批准,作出复议决定,通知公安机关。
第380条:
公安机关对不起诉决定提请复核的,上一级人民检察院应当在收到提请复核意见书后三十日以内,经检察长批准,作出复核决定,通知提请复核的公安机关和下级人民检察院。经复核认为下级人民检察院不起诉决定错误的,应当指令下级人民检察院纠正,或者撤销、变更下级人民检察院作出的不起诉决定。
第386条:
人民检察院复查不服不起诉决定的申诉,应当在立案后三个月以内报经检察长批准作出复查决定。案情复杂的,不得超过六个月。
《刑诉法》第220条:
适用简易程序审理案件,人民法院应当在受理后二十日以内审结;对可能判处的有期徒刑超过三年的,可以延长至一个半月。
第225条:
适用速裁程序审理案件,人民法院应当在受理后十日以内审结;对可能判处的有期徒刑超过一年的,可以延长至十五日。
第212条:
人民法院对自诉案件,可以进行调解;自诉人在宣告判决前,可以同被告人自行和解或者撤回自诉。本法第二百一十条第三项规定的案件不适用调解。人民法院审理自诉案件的期限,被告人被羁押的,适用本法第二百零八条第一款、第二款的规定;未被羁押的,应当在受理后六个月以内宣判。
第208条:
人民法院审理公诉案件,应当在受理后二个月以内宣判,至迟不得超过三个月。对于可能判处死刑的案件或者附带民事诉讼的案件,以及有本法第一百五十八条规定情形之一的,经上一级人民法院批准,可以延长三个月;因特殊情况还需要延长的,报请最高人民法院批准。人民法院改变管辖的案件,从改变后的人民法院收到案件之日起计算审理期限。人民检察院补充侦查的案件,补充侦查完毕移送人民法院后,人民法院重新计算审理期限。
第230条:
不服判决的上诉和抗诉的期限为十日,不服裁定的上诉和抗诉的期限为五日,从接到判决书、裁定书的第二日起算。
《刑诉法》第243条:
第二审人民法院受理上诉、抗诉案件,应当在二个月以内审结。对于可能判处死刑的案件或者附带民事诉讼的案件,以及有本法第一百五十八条规定情形之一的,经省、自治区、直辖市高级人民法院批准或者决定,可以延长二个月;因特殊情况还需要延长的,报请最高人民法院批准。最高人民法院受理上诉、抗诉案件的审理期限,由最高人民法院决定。
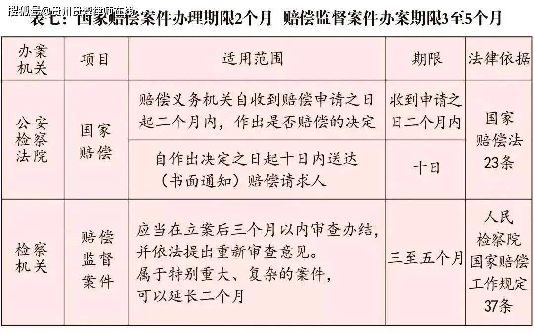
《国家赔偿法》第23条:
赔偿义务机关应当自收到申请之日起两个月内,作出是否赔偿的决定。赔偿义务机关作出赔偿决定,应当充分听取赔偿请求人的意见,并可以与赔偿请求人就赔偿方式、赔偿项目和赔偿数额依照本法第四章的规定进行协商。赔偿义务机关决定赔偿的,应当制作赔偿决定书,并自作出决定之日起十日内送达赔偿请求人。赔偿义务机关决定不予赔偿的,应当自作出决定之日起十日内书面通知赔偿请求人,并说明不予赔偿的理由。
《人民检察院国家赔偿工作规定》第37条:
对赔偿监督案件,人民检察院应当在立案后三个月内审查办结,并依法提出重新审查意见。属于特别重大、复杂的案件,经检察长批准,可以延长二个月。
以下为不计入办案期限的期间
1.精神鉴定(刑诉法第149条)
对犯罪嫌疑人作精神病鉴定的期间不计入办案期限。
2.延期审理(刑诉法第204条)
(1)需要通知新的证人到庭,调取新的物证,重新鉴定或者勘验的;
(2)检察人员发现提起公诉的案件需要补充侦查,提出建议的;
(3)由于申请回避而不能进行审判的。
3.中止审理:(刑诉法第206条)
在审判过程中,有下列情形之一,致使案件在较长时间内无法继续审理的,可以中止审理:
(一)被告人患有严重疾病,无法出庭的;
(二)被告人脱逃的;
(三)自诉人患有严重疾病,无法出庭,未委托诉讼代理人出庭的;
(四)由于不能抗拒的原因。
中止审理的原因消失后,应当恢复审理。
中止审理的期间不计入审理期限。
4.调阅案卷(《人民检察院刑事诉讼规则》第447条)
人民检察院在接到第二审人民法院决定开庭、查阅案卷通知后,可以查阅或者调阅案卷材料。查阅或者调阅案卷材料应当在接到人民法院的通知之日起一个月以内完成。在一个月以内无法完成的,可以商请人民法院延期审理。
5.更换辩护人(《关于严格执行案件审理期限制度的若干规定》第9条第2项)
刑事案件因另行委托、指定辩护人,法院决定延期审理的,自案件宣布延期审理之日起至第十日止准备辩护的时间。
注:
第9条:下列期间不计入审理、执行期限:
(一)刑事案件对被告人作精神病鉴定的期间;
(二)刑事案件因另行委托、指定辩护人,法院决定延期审理的,自案件宣布延期审理之日起至第十日止准备辩护的时间;
(三)公诉人发现案件需要补充侦查,提出延期审理建议后,合议庭同意延期审理的期间;
(四)刑事案件二审期间,检察院查阅案卷超过七日后的时间;
(五)因当事人、诉讼代理人、辩护人申请通知新的证人到庭、调取新的证据、申请重新鉴定或者勘验,法院决定延期审理一个月之内的期间;
(六)民事、行政案件公告、鉴定的期间;
(七)审理当事人提出的管辖权异议和处理法院之间的管辖争议的期间;
(八)民事、行政、执行案件由有关专业机构进行审计、评估、资产清理的期间;
(九)中止诉讼(审理)或执行至恢复诉讼(审理)或执行的期间;
(十)当事人达成执行和解或者提供执行担保后,执行法院决定暂缓执行的期间;
(十一)上级人民法院通知暂缓执行的期间;
(十二)执行中拍卖、变卖被查封、扣押财产的期间。